好的,不好的,

丑陋的……和神圣的

“既然要爱,就要爱他的全部。”

——克里斯多福·孟








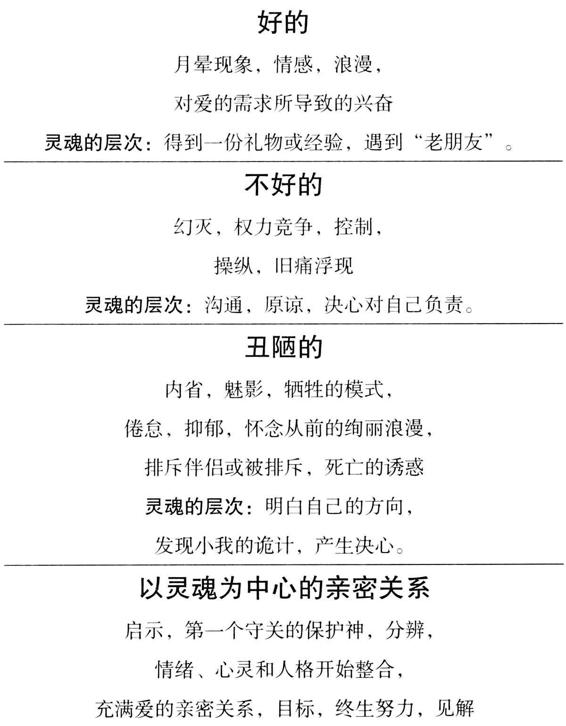
让我们来复习一下亲密关系的历程:以下这个简单的图表,描述了一个人在与伴侣变得愈来愈亲近时所经历的阶段(见图五)。

图五

一个人有可能度过了亲密关系的前三个阶段,却仍不明白在灵魂的层次上发生了什么事——我亲身的经验就是这样。如果你不愿意对自己的人生负责,继续忍受不愉快的经验而享受愉快的时光,日子一样可以过。就算你在前几个阶段都已充分利用机会,也不保证你能够顺利地度过下一个阶段,不过你的成功概率确实可能增加[2]。当你在“幻灭”的阶段将自己磨炼成为沟通专家并能平静面对痛苦之后,你会变得更成熟,更自觉。在你进入“内省”的阶段时,这个因素会对你非常有帮助。但“内省”的阶段有其独特的元素,是在其他阶段所没有的,因为亲密关系的精神生命是从这里开始。

我从前的观念是,有好人[3]和坏人的存在,对错都是绝对的[4],而婚姻则是一人贡献一半[5]。虽然要改掉这些观念很难,我还是慢慢开始相信,除非我能对亲密关系中的所有事情百分之百负责,否则我永远不可能快乐。而且,如果我不愿意面对自己心里的所有事,我就没办法达到完全负责的目标。

“内省”是检视自己内在所有想法和感觉的过程,其终极目标是让你能和自己内在的事物和平相处,并且用爱来面对它们。在这个过程中,你也会发现,在追求快乐的时候,是哪些事让你产生了好人与坏人、对与错,以及一人一半的想法。在“内省”的时候,如果你没有决心,你心中负面的部分就会投射到你外在的亲密关系中。你的伴侣会自然而然地接收你心中丑恶的事物。然后你就只剩下这几个选择:逃避这些丑恶的事物、试着毁灭它们,或把它们从你生命中排除掉。(你知道这样会把谁也一并排除吧!)有一件事是很确定的,如果无法承认这些丑陋事物是你的一部分,你就没办法去爱它们,因为你无法爱跟你无关的事物。

诚心检视反映在伴侣身上的你的内心世界,可以让你真正地、心平气和地了解你自己。即使你所发现的事物,一开始可能显得丑陋不堪,它却也让你得到了一个机会去了解,在你心中,没有什么事是你不能去爱的。爱能让从前你觉得丑陋的事物也转变成爱。对自己百分之百地负责,不但能让你的亲密关系起死回生,还能让一部分的你——你认为早已死去,或从未存在过的那部分——也活过来。

让我们再回头看看“亲密关系是一人贡献一半”这个古老神话。亲密关系是不能一人一半的,因为这表示你只需付出百分之五十的努力,也就是说你只有一半的时间在为亲密关系努力及付出。这样是不够的。如果你相信对亲密关系你只需负一半的责任,那么即使你能付出百分之百,实际付出的却只有百分之五十。既然你所看到的一切都是你内心世界的投射,你将会发现伴侣也只付出百分之五十,这样一来,你们两人都会坚持自己已经做了自己该做的那一份,却指责对方不肯尽全力。

在“内省”阶段,你将有机会去了解到,你和伴侣之间有着密不可分的关联。你会发现,你对待伴侣的方式事实上就是你对待自己的方式。你接下来的首要任务,就是接受并整合自己不好的那一面,停止争执并提供支持,在伴侣有无力感时诚心地鼓励他/她,并且在相处时保持明辨是非的态度。不要让自己变成迫害者,不要好坏不分;要给予伴侣力量但不是同情,和伴侣分担人类共有的空虚感。“内省”的阶段让我们了解的信息是:“你对伴侣付出什么,就是对自己付出什么。”这个信息的一字一句,都像是用星星的碎片[6]写出的一样鲜明。

一旦进入了这个阶段,你就会遇上最使人衰弱的偏差行为,那就是自我放逐。